Интересное с ACM RecSys 2024, часть 2

А мы продолжаем делиться классными докладами с ACM RecSys — оставайтесь с нами и приглашайте друзей подписываться, чтобы не пропустить самое интересное 👀

Ranking Across Different Content Types: The Robust Beauty of Multinomial Blending
Простая, но разумная продуктовая идея от Amazon Music: дать возможность продактам задавать пропорции по типу контента. Для этого есть две модели: одна ранжирует карусели, а другая — контент внутри каруселей. Когда карусели отранжированы, их группируют по типам контента, сэмплируют тип пропорционально весам, заданным продактам, и выбирают самую релевантную карусель из типа, выпавшего в сэмплировании. В А/Б тесте этот подход сравнили с системой, которая работает на MMR-like алгоритме и получили отличный рост метрик.

Раньше для ранжирования авторы использовали linear thompson sampling, теперь — нейронка, которая обучается в онлайн-режиме на сабсэмпле логов с задержкой в десятки секунд. Сейчас они активно пробуют sequential-модели, но пока не в проде.

AIE: Auction Information Enhanced Framework for CTR Prediction in Online Advertising
Довольно интересный фреймворк. Авторы добавили отшкалированный CPC как вес позитива в log loss, и получили рост метрик (выразившийся в деньгах) в А/Б тесте. К сожалению, автор не подсказал, какими были теоретические предпосылки — судя по всему сработала какая-то очень общая интуиция.

В оффлайне используют в основном AUC и csAUC, которые обычно нормально конвертируются в онлайн-метрики.

Enhancing Performance and Scalability of Large-Scale Recommendation Systems with Jagged Flash Attention
Постер о jagged flash attention — это когда вы не используете пэдлинг в историях пользователей, а вместо этого упаковываете её в два тензора: непрерывную историю и размеры историй.

Авторы обещают код в опенсорсе в ближайшее время. Сообщают об ускорении на инференсе, но не рассказали, на каких размерах батчей и длинах истории получены цифры. На графиках с ускорением обучения всегда пэдят до максимальной длины, а не до максимальной длины в батче, а значит, цифры завышены. Но в целом история очень полезная.

Sliding Window Training: Utilizing Historical Recommender Systems Data for Foundation Models
Исследователи в Netflix учат базовую модель для downstream-тасков. По сути это sasrec — предсказывают next item. На разных эпохах используют разные длины истории (фиксированные на всю эпоху). Для каждого пользователя выбирают одно рандомное окно указанной длины в эпоху. На вход подают просто ID, action type используют только в loss, где смешивают loss’ы на разный action type с разными весами. Истрия пользователя состоит из разных позитивов: клики, просмотры и т. п.

Авторы никак не дообучают модель в downstream-тасках, а просто подают на вход верхней модели полученные эмбеддинги. Lookahead и action type во входе модели не пробовали. Размерность эмбеда — 64. Loss представляет собой честный softmax по всей базе.

@RecSysChannel #YaACMRecSys
Находками делился Николай Савушкин
1 978 просмотров · 14 реакций Открыть в Telegram · Открыть пост на сайте
Интересное с ACM RecSys 2024, часть 1

14 октября в Бари стартовала конференция ACM Conference on Recommender Systems, которая собрала специалистов в области рекомендательных систем со всего мира — в том числе, и из Яндекса. Мы поговорили с ребятами, обсудили интересные доклады и постеры, которые они увидели, и спешим поделиться с вами. Впереди — ещё больше впечатлений и свежих идей в постах с полей ACM RecSys!

Encouraging Exploration in Spotify Search through Query Recommendations
Spotify рассказали о том, как внедрили саджесты запросов в поиск. Они собирают запросы из разных источников: каталог (треки, артисты, альбомы, плейлисты), запросы других пользователей, запросы вида артист + mix/covers и запросы, сгенерированные LLM по метаинформации. Всё это отправляется в ранкер, обученный на поисковых логах, из которого пользователю показывают топ-4. Результаты: +9% exploratory queries, они же — поиск нового контента, и +10% к средней длине запроса.

Do Not Wait: Learning Re-Ranking Model Without User Feedback At Serving Time in E-Commerce
Идея статьи: если у нас есть реранжирующая функция и функция, приближающая reward по пользователю и списку, в рантайме можно «скорректировать» параметры ранжирующей функции в сторону максимизации оценивающей функции. Такие корректировки можно применить несколько раз и получить ранжирующую модель, работающую лучше оригинальной.

Авторы утверждают, что вырастили число заказов на пользователя на 2%. Клики при этом выросли всего на 0.08%, что звучит очень странно на фоне роста числа заказов. Ранжирующая функция — представляет собой какой-то thompson sampling, а Argmax находят с помощью "reinforce like method". Интересно, но практическая польза под вопросом.

Better Generalization with Semantic IDs: A Case Study in Ranking for Recommendations
Нашумевшая статья от Google DeepMind. Авторы предлагают закодировать контент документа в виде нескольких токенов с использованием VAE и векторной квантизации — изначально подход предложили в другой статье. Каждый документ представляют как набор токенов фиксированной длины. Получают хитрый словарь, которым можно кодировать документы, где один документ = несколько токенов. Утверждают, что работает не сильно хуже, чем обучаемые ID (без коллизий), но матрица эмбеддингов при этом радикально меньше, а коллизии в ней имеют семантический смысл.

Подход работает лучше контентных эмбеддингов, так как векторы для токенов обучается e2e c верхней моделью на рекомендательную задачу. Авторы также пробовали обучать небольшую голову поверх контентных эмбеддингов, но получилось хуже по качеству. Кроме того, в силу иерархической природы токенов, на них можно обучать декодер, что было описано в ещё одной статье.

@RecSysChannel #YaACMRecSys
Находками делились Николай Савушкин и Пётр Зайдель
1 747 просмотров · 16 реакций Открыть в Telegram · Открыть пост на сайте
Density Weighting for Multi-Interest Personalized Recommendation

Сегодняшняя статья от Google посвящена репрезентации юзера в виде нескольких векторов, каждый из которых отображает некоторый интерес пользователя.

Авторы отмечают, что использование нескольких представлений пользователя (multiple user representations, MUR) вместо одного представления (single user representation, SUR) показало свою эффективность. Однако при таком подходе огромную роль играет неравномерное распределение интересов пользователя. MUR фокусируется на головных, самых популярных интересах, из-за чего возникает просадка на более редких, хвостовых.

Чтобы решить эту проблему, авторы предлагают схему итеративного взвешивания плотности (iterative density weighting scheme, IDW). Она должна помочь справиться с дисбалансом данных и улучшить рекомендации для хвостовых элементов. IDW корректирует представление предметов в пространстве, уменьшая влияние дисбалансированных данных и улучшая кластеризацию элементов. Вот как устроена IDW:

1. Модель анализирует плотность предметов в пространстве представлений — то есть то, насколько близко друг к другу они находятся. Плотность рассчитывается для каждого предмета, чтобы понять, каких элементов слишком много (высокая плотность) и каких мало (низкая плотность).

2. На основе плотности модель корректирует веса предметов — элементы с высокой плотностью получают меньшие веса, а с низкой плотностью — большие. Это позволяет модели меньше фокусироваться на популярных предметах и больше — на редких.

3. IDW — это итеративный процесс. На каждом этапе веса пересчитываются с учётом изменённой структуры представлений предметов. Этот процесс повторяется до тех пор, пока модель не стабилизируется и не достигнет сбалансированного состояния.

4. После корректировки весов для предметов, модель дополнительно оптимизируется, чтобы улучшить рекомендации для хвостовых элементов, не снижая производительность для популярных предметов.

По результатам экспериментов на бенчмарках — MovieLens 1M, Kindle Store, а также Clothing, Shoes and Jewelry — схема IDW показала значительное улучшение рекомендаций. В метрике HR@20 для MovieLens 1M модель с IDW достигла 82,65% против 80,82% у обычной MUR, а в NDCG@20 — 49,67% против 47,72% у MUR.

На датасете Kindle Store HR@20 составил 65.24% с IDW против 64,66% у MUR, а NDCG@20 — 32.25%, тогда как у MUR было 31,16%.

На датасете Clothing, Shoes and Jewelry метрика HR@20 у IDW составила 37,34% (33.92% у MUR), а NDCG@20 — 16.33% (14.90% у MUR).

@RecSysChannel
Разбор подготовил Степан Макаренко
2 148 просмотров · 21 реакций Открыть в Telegram · Открыть пост на сайте
Efficient Retrieval with Learned Similarities

Сегодня обсуждаем статью от Microsoft и Meta* об эффективном retrieval с обучаемыми функциями близости. Исторически нишу функций близости в retrieval занимали косинусные близости — скалярные произведения над нормализованными векторами. Но в последнее время популярность стали набирать обучаемые функции близости. Например, они допускают сопоставление одному запросу нескольких эмбеддингов, чтобы лучше улавливать редкие и противоречивые интересы пользователей. Также можно использовать нейросети над векторами запроса и векторами айтема и делать многие другие интересные вещи. Однако с эффективностью этих решений есть проблемы.

Чтобы повысить эффективность обучаемых функций близости, в статье используют Mixture-of-Logits как универсальный аппроксиматор и предлагают методы его ускорения для получения достаточно точной аппроксимации топ-k соседей. В экспериментах подход авторов обгоняет бейслайны почти в 100 раз по времени работы и при этом достигает 99% полноты/рекола.

По сути обучаемые функции близости — это попытка повысить экспрессивность функции, моделирующей релевантность. В идеале у нас есть большая матрица релевантностей, где каждому запросу сопоставлена вероятность. При переходе к обучаемым эмбеддингам мы оцениваем релевантность как dot product и пытаемся оценить логарифм матрицы низкоранговым разложением.

Если изначальная матрица имела высокий ранг, мы не получим точного разложения. Простым решением является увеличение размерности эмбеддингов, но оно может привести к проблемам с памятью и оверфиту. А MoL позволяет аппроксимировать матрицу релевантности, сохранив ее ранг.

Также авторы предлагают методы ускорения этой конструкции: несколько вариаций алгоритмов, о которых можно узнать больше из полного текста статьи, и оптимизацию GPU-кернелов вкупе с использованием более масштабных датасетов, что сделает разницу между традиционными подходами и обучаемыми функциями близости ещё более выраженной.

@RecSysChannel
Разбор подготовил Сергей Макеев


Meta признана экстремистской организацией, а Facebook и Instagram запрещены на территории РФ
2 173 просмотров · 22 реакций Открыть в Telegram · Открыть пост на сайте
Diffusion Model for Slate Recommendation

Разбираем свежую статью от Spotify о диффузионных моделях для рекомендации слейтов. Слейт — что-то вроде списка событий произвольной длины. Самый простой пример слейта — плейлист с музыкой. Особенность таких рекомендаций в том, что помимо генерации кандидатов для показа необходимо ещё и ранжирование, так мы получаем пачку, внутри которой объекты должны быть расположены в определённом порядке. В идеале с приносящем как можно больше удовольствия пользователю.

Ранжирование объектов — важная подзадача в рамках рекомендации слейтов, и для её решения авторы статьи используют отдельные модели, но в данной работе концентрируются на retrieval-части, рассказывая, чем хороши диффузионки. В качестве примеров похожих работ они ссылаются на 2 статьи от Google, за 2015 и 2019 год, где для решения аналогичной задачи используется RL. Проблема в том, что айтемы в слейте являются в RL-подходе независимыми событиями. Это упрощает обучение, но такой подход не совсем корректен, так как зависимость между соседними айтемами в слейте все же есть, что приводит к проблемам с качеством генерации.

Исследователи из Spotify утверждают, что генеративный подход (а именно — диффузионные модели) могут работать лучше, чем RL-like подходы. Диффузионки могут сделать слейт разнообразнее благодаря неявному пониманию, что айтемы не должны быть слишком похожими. Также авторы замечают, что диффузионные модели помогают бороться с popularity bias’ом и включать в подборки менее очевидные треки даже без явного обучения под эту задачу. Также авторы делают conditioning на весь контекст — профиль и запрос пользователя. Опционально в контекст добавляют отдельные айтемы из слейта, которые уже были предсказаны.

По словам исследователей, такой метод даёт значимо лучшие результаты, чем RL и другие привычные решения в сфере рекомендаций слейтов.

@RecSysChannel
Разбор подготовил Владимир Байкалов
2 051 просмотров · 27 реакций Открыть в Telegram · Открыть пост на сайте
Multi-objective Learning to Rank by Model Distillation

Свежая статья от Airbnb о том, как совместить дистилляцию и мультитаск-обучение. Задача ранжирования заключается не только в предсказании конверсии, но и её исхода. Например, человек может вернуть заказ или оставить отзыв. Также он может обратиться в сервис, если возникнут проблемы. Это важно в контексте долгосрочного роста платформы.

По словам авторов, традиционные подходы к ранжированию страдают из-за дисбаланса данных, которых для разных задач может быть разное количество — много для CTR и конверсий, но мало для возвратов, обращений в сервис и т. д. Учесть эти факторы сложно.

Решение — end-to-end multi-objective, совмещенный с дистилляцией. Важно, чтобы при этом инференс и обучение не занимали слишком много времени. Модели объединяют через дистилляцию, после чего добавляют механизм самодистилляции — он даёт лучшую воспроизводимость и помогает побороть cold start при переобучении. Так у авторов получилось решать ad-hoc бизнес-задачи, связанные с недифференцированными функционалами.

Лоссы с разных подзадач объединяют с помощью скаляризации. Отдельные лейблы, возникающие из-за того, что задач несколько, агрегируются в один, т. н. софт-лейбл. При такой постановке происходит шеринг нижних слоев (возможно, не только их). Это оказывает положительное влияние на задачи с разреженными данными, но может работать плохо, если между задачами слабая корреляция — так часто бывает в маркетплейсах. Даже несмотря на это, по словам авторов, выгода от шеринга есть.

Подбирать веса, с которыми суммируются лоссы, при таком подходе дорого, плюс есть риск переобучения. Если подбирать веса каждый раз, когда обновляется какая-то модель — затраты вырастут. Избавиться от онлайн-тюнинга весов и сбалансировать обучение на цели с разным количеством данных помогает дистилляция, а дальнейшая самодистилляция закрепляет и усиливает эффект. Исследователи получили рост метрики nDCG на 1,1% в офлайн-экспериментах и +0,37% бронирований (CVR) в A/B-тестах.

@RecSysChannel
Разбор подготовил Сергей Макеев
2 576 просмотров · 17 реакций Открыть в Telegram · Открыть пост на сайте
LiNR: Model Based Neural Retrieval on GPUs at LinkedIn

В свежей статье от LinkedIn рассказывается о LiNR, первом индустриальном алгоритме генерации кандидатов, работающем на GPU. LiNR может поддерживать индексы, включающие миллиарды потенциальных кандидатов. Авторы рассказали, как они разрабатывали свой обучаемый дифференцируемый индекс и с какими трудностями им пришлось столкнуться.

В LiNR построение индекса рассматривается как процесс обучения, из-за чего и представления объектов, и веса, с помощью которых происходит формирование выдачи, интегрируются в одну модель. Отличительным аспектом статьи является использование честного KNN для формирования выдачи вместо широко распространенного ANN (Approximate Nearest Neighbor). В работе также описывается способ интегрирования фильтраций, основанных на логических правилах, в стадию скоринга объектов индекса, что позволяет повысить качество финальной выдачи.

В статье авторы предлагают три версии алгоритма для генерации кандидатов:
Скоринг всех объектов с последующей фильтрацией. Первое предложенное решение, которое может работать неоптимально, особенно в случаях с большим процентом отфильтрованных объектов (low-pass-rate сценарии).
Предварительная фильтрация объектов с последующим скорингом. Улучшенная версия первого подхода, которая решает его проблемы и увеличивает метрики качества выдачи.
Дополнительное улучшение второго подхода с использованием квантизации. Предлагается использовать две стадии выбора кандидатов после фильтрации: первичный выбор подмножества объектов на основе квантизованных представлений и более гранулярная фильтрация оставшихся объектов для получения финальной выдачи.

Внедрение LiNR позволило увеличить количество ежедневных уникальных пользователей на 3%. Об особенностях архитектуры модели, квантизации, инфраструктуре, экспериментах, результатах и других фишках можно подробнее прочитать в самой статье, а я хотел бы остановиться на главных тезисах, которые исследователи постулируют в работе:

— С оффлайн инференсом и обновлением модели вы теряете свежих кандидатов, а следовательно, и качество. Real-time обновление LiNR увеличило качество всего пайплайна на 6%.
— Предварительная фильтрация, в отличие от пост-фильтрации, которая может тратить слоты кандидатов на нерелевантные объекты, помогает повысить качество модели.
— По умолчанию TF или PyTorch не приспособлены для реализации retrieval-моделей, из-за чего такие решения будут довольно медленными без дополнительных оптимизаций.
— Имплементация собственного CUDA-ядра для второй и третьей версий модели позволила получить значительное преимущество в скорости (к сожалению, авторы не поделились кодом самого ядра).

@RecSysChannel
Разбор подготовил Владимир Байкалов
2 188 просмотров · 23 реакций Открыть в Telegram · Открыть пост на сайте
Законы масштабирования в больших моделях последовательных рекомендаций

Авторы из WeChat и Tencent разбирались, работают ли законы масштабирования нейросетей для рекомендательных систем. Главный вопрос — есть ли улучшение качества рекомендаций при увеличении количества обучаемых параметров? Короткий ответ — да.

Известно, что рост количества параметров моделей иногда коррелирует с улучшением качества решаемых задач. Больше всего работ посвящено законам масштабирования в языковых моделях. В них определяется эмпирическая зависимость функции потерь на отложенной выборке от характеристик обучения. Обычно рассматривают параметры энкодеров и/или декодеров. Для NLP зависимость в логарифмических координатах получается линейной.

В работе об SR авторы масштабировали декодер трансформера и вносили изменения в стратегии обучения, чтобы получить закон масштабирования для рекомендательных систем:
— Для слоёв в начале последовательности декодер-блоков применяли больший dropout-rate, а для слоёв на вершине — меньший, что позволило избежать оверфита.
— Сначала обучались с Adam до полной сходимости, а потом брали чекпоинты, с которых продолжали обучение при помощи SGD, потому что несмотря на лучшую сходимость, итоговый минимум у Adam получался хуже.

Историю взаимодействий форматировали как хронологическую последовательность ID айтемов. То есть задача решалась так же, как в случае с языковыми моделями. Исследователи не брали другую информацию (например, текст айтема), так как хотели изучить работу закона с т. з. поведения пользователя. Модели увеличивали до 0,8B параметров, сравнивая эффекты в разных диапазонах размеров.

Оказалось, закон масштабирования работает для SR-моделей даже в сценариях с ограниченным количеством данных. Авторы показали преимущество больших моделей и на сложных задачах рекомендаций: cold start, long tail, определяли траектории пользователей и смотрели, что происходит при мультидоменном трансфере — во всех случаях масштабирование улучшало результаты.

@RecSysChannel
Разбор подготовил Артем Матвеев
11 358 просмотров · 18 реакций Открыть в Telegram · Открыть пост на сайте
ICML 2024 — как это было
В этом году на одну из крупнейших конференций по машинному обучению, ICML, ездила большая делегация от Яндекса — там были и наши специалисты в сфере рекомендательных систем. Мы поговорили с Даниилом Лещёвым и Андреем Мищенко и узнали, какие доклады запомнились коллегам больше всего.

Рекомендательные системы
Actions Speak Louder than Words: Trillion-Parameter Sequential Transducers for Generative Recommendations
Статья на актуальную тему — о новой архитектуре ML-моделей в рекомендациях, позволяющей использовать все преимущества скейлинга. Результаты впечатляют — нам и самим захотелось попробовать!

Wukong: Towards a Scaling Law for Large-Scale Recommendations
Ещё один интересный пейпер, тоже от Meta*, на тему масштабирования моделей в рекомендательных системах.

xLSTM: Extended Long Short-Term Memory
Авторы применяют методы и техники из мира новейших LLM, чтобы улучшить архитектуру, увеличить масштаб и повысить производительность LSTM-моделей.

Inferring the Long-Term Causal Effects of Long-Term Treatments from Short-Term Experiments
Статья от Netflix — авторы замеряют долгосрочные эффекты от внедрений через краткосрочные эксперименты. Рассматривая задачу в RL-постановке, получают теоретические оценки на результат и проверяют подход в симуляционных средах.

Интересное и забавное
Discovering environments with XRM
Статья об обучении в целом. Авторы предлагают метод перекрестной минимизации рисков (XRM) — учат 2 сети, каждая из которых использует случайную половину обучающих данных, тем самым повышая внимание к примерам, на которых ошибается текущая версия модели.

Enforced Amnesia as a Way to Mitigate the Potential Risk of Silent Suffering in Conscious AI
Не обошлось без забавного — здесь название говорит само за себя 😉

A Touch, Vision, and Language Dataset for Multimodal Alignment
Оригинальная тема — авторы обучали роборуку осязанию — трогать разные поверхности и описывать их: «мягкое, с пупырышками», «гладкое и твёрдое» и т. д.

А вам захотелось изучить статьи и опробовать подходы на практике?

@RecSysChannel

Meta признана экстремистской организацией, а Facebook и Instagram запрещены на территории РФ
14 280 просмотров · 16 реакций Открыть в Telegram · Открыть пост на сайте
Кластерная якорная регуляризация в рекомендательных системах
Обучение на логах юзеров может приводить к popularity bias. Мы рекомендуем айтемы, человек их смотрит, это попадает в логи и оттуда — в дальнейшее обучение. В итоге «богатый становится богаче». Известные способы борьбы с этим ухудшают перфоманс популярных айтемов, что тоже плохо. Ресёрчеры из DeepMind предлагают свой метод, Cluster Anchor Regularization, и применяют его для YouTube Shorts.

Иерархическая кластеризация
Индекс делится на кластеры, затем каждый из них кластеризуют снова — так мы получаем следующие уровни. Для каждого кластера учим эмбеддинг, чтобы приблизить к нему tail-айтемы того же кластера.

Кластеры генерируют энкодером с учётом метаданных и контента. 2-миллиардный индекс мапится в 256-размерные эмбеддинги. Они фиксированы, считаются один раз и нужны лишь для построения графа, который и будет кластеризоваться. Об архитектуре энкодера авторы не пишут.

Ноды графа — айтемы, а рёбра отражают косинусную близость между ними. Граф разбивается на кластеры так, что рёбра, выходящие из одного кластера и приходящие в другой, получают меньший вес. Каждой ноде сопоставляют вес, равный √ числа взаимодействий с айтемом. После 4 уровней кластеризации получается 48 000 кластеров. В каждом из них внутри одного уровня примерно одинаковое число взаимодействий.

Якорная регуляризация
Внутри кластеров есть source- и target-айтемы. В нашем случае source — популярные айтемы, а target — непопулярные. Каждому айтему сопоставляем его обучаемый эмбеддинг, а каждому кластеру — эмбеддинг такой же размерности. На первом этапе source-айтемы мапятся в свои кластеры, а представления кластеров обучают так, что градиент просачивается в них, не изменяя source-векторы.

На втором этапе то же самое происходит с target-айтемами, но обновляется уже не представление кластера, а векторы target’ов. Результаты обоих этапов добавляем в основной loss. Благодаря этому получается «эффект якоря»: популярные айтемы «тянут» за собой непопулярные.

@RecSysChannel
Разбор подготовил Сергей Макеев
4 056 просмотров · 21 реакций Открыть в Telegram · Открыть пост на сайте
🤖 HyperFormer от DeepMind: выучить выразительные представления для sparse-фичей
Авторы статьи рассказывают, как улавливать высокоуровневые взаимосвязи между категориальными фичами (они же — sparse-фичи) и благодаря этому выучивать информативные эмбеддинги в том числе и для редких значений.

Например, в выборке много москвичей, но всего несколько жителей Нью-Йорка. Таких редких значений категориальных признаков в датасетах может быть много — возникает т. н. тяжёлый хвост признаков. Современные нейросети справляются с ним плохо — для решения этой проблемы и придуман HyperFormer.

Гиперграф
Чтобы моделировать связи между категориальными фичами и сэмплами данных (парами юзер–айтем), авторы привлекают концепцию гиперграфа. В отличие от графа, у которого ребро соединяет пару вершин, ребро гиперграфа соединяет любое подмножество вершин.

Для каждого батча данных рассматривается гиперграф, в котором вершинами являются сэмплы, а рёбрами — значения категориальных фичей. Ребро гиперграфа может, к примеру, связать всех жителей Нью-Йорка или все айтемы одной ценовой категории.

Гиперформер
Модель, которая выучивает информативные эмбеддинги sparse-фичей. Dense-фичи гиперформер не обрабатывает — этим, как и финальными предсказаниями, занимаются upstream-модели.

Каждому значению категориальных фичей ставится в соответствие вектор эмбеддингов. Начальный вектор для сэмпла данных получается конкатенацией векторов категориальных фичей.

Гиперформер состоит из двух трансформерных декодеров, один — над эмбеддингами значений категориальных фичей, другой — над эмбеддингами сэмплов текущего батча. В обоих декодерах используются только кросс-аттеншены: в первом query вычисляется по фичам, key и value вычисляются по сэмплам, а во втором — наоборот.

То, что модель оперирует над структурой гиперграфа, построенного по текущему батчу, обеспечивается масками в кросс-аттеншенах — сэмплы «смотрят» только на те значения категориальных фичей, которые к ним относятся, и vice versa. Получается, декодеры на каждом слое обмениваются информацией — в гиперграфе она перетекает от вершин к инцидентным им рёбрам и от рёбер — к инцидентным им вершинам.

@RecSysChannel
Разбор подготовил Сергей Лямаев
1 236 просмотров · 12 реакций Открыть в Telegram · Открыть пост на сайте
LiRank: как LinkedIn строит модели ранжирования, часть 3
Финал обзора статьи от LinkedIn об оптимизациях в рекомендательных системах. Поехали!

Wide Popularity Features
Random effect модель нужна, чтобы к обычной модели с миллиардами параметров добавить связи, указывающие на происходящее в данный момент. Модель дообучается раз в 8 часов и выдаёт самую актуальную информацию: айтемы с высокой волатильностью, коротким сроком жизни и т. д. Итоговый предикт — это сигмоида от суммы логитов двух моделей — основной и random effect.

Dwell Time Modeling
Просто брать время на просмотр поста (dwell time) и использовать его при расчёте вероятностей оказалось неэффективно: данные шумные, а статические пороги не адаптируются под предпочтения пользователя и смещают оценку.

Решение — бинарный классификатор, который предсказывает, будет ли юзер сидеть на посте больше, чем, к примеру, 90% пользователей. Оценка даётся на основе позиции в ленте, типа контента, платформы и т. д. Айтемы кластеризуют и проводят отбор внутри. Авторы утверждают, что при ежедневном обновлении получается +0,2% сессий и +1% dwell time.

Model Dictionary Compression
Экономить память помогает QR-хешинг — большие матрицы с категориальными sparse-фичами высокого разрешения декомпозируют в маленькие. 4 миллиарда строк сжимают в 1000 раз, ещё около 1000 получают из «остатков». Remainder-матрица позволяет сохранить уникальность эмбеддингов в разрезе ID и повысить их репрезентативность.

Embedding Table Quantization
Post-training квантизацию делают не по min—max, а по middle—max. Есть две причины:
— эмбеддинги имеют нормальное распределение, поэтому больше всего значений в центре;
— диапазон значений эмбеддингов — от -128 до 127, что решает проблему дополнительного кода.

Это была эпическая серия! Если вам мало оптимизаций от LinkedIn, в оригинальной статье есть ещё часть про масштабирование обучения и эксперименты — читайте и делитесь впечатлениями :) А нам пора двигаться дальше.

@RecSysChannel
Разбор подготовил Влад Додонов
936 просмотров · 6 реакций Открыть в Telegram · Открыть пост на сайте
LiRank: как LinkedIn строит модели ранжирования, часть 2
Продолжаем знакомить вас с оптимизациями, благодаря которым LinkedIn улучшили ключевые метрики своих рекомендательных систем.

Dense Gating и LMLP
Авторы статьи сделали MLP шире, и она стала работать лучше, а ещё — внедрили в архитектуру контроль над информацией с помощью Gate Net, который эффективнее всего оказалось применять к скрытым слоям. Сначала вход прогоняют через линейный слой с SiLU (swish) активацией. Затем выход умножают на выход, трансформированный линейным слоем с сигмоидой.

Incremental Training
Упоминают два подхода к инкрементальному дообучению. В классическом варианте, где новая модель обучается на весах старой, авторы столкнулись с катастрофическим забыванием. Поэтому решили добавить в дообучение регуляризационный терм. Для этого помимо весов предыдущей модели используется гессиан. Точнее, его диагональные элементы, которые аппроксимируются с помощью матрицы Фишера.

Чтобы ещё лучше обезопаситься от катастрофического забывания, в дополнение к весам из предыдущей модели авторы берут веса самой первой cold start-модели, комбинируя их, и здесь тоже используют гессиан.

Member History Modeling
Для моделирования истории пользователя используется транзакт, представленный командой Pinterest. В трансформере над историей эмбеддинги айтемов конкатенируются с эмбеддингами экшнов и эмбеддингом айтема, скорящегося в данный момент времени (early fusion). Из трансформера забирают макс-пуллинговый токен, а также 5 последних токенов — так же, как в транзакте.

Explore and Exploit
Чтобы разрешить дилемму explore/exploit, в последний слой добавляют байесовскую линейную регрессию. Оттуда получают веса и используют их в томпсоновском сэмплировании, чтобы предлагать кандидатов с учётом explore/exploit tradeoff. Подробнее схему не раскрывают, но указывают, что она помогла получить +0,6% активных юзеров на в тестах.

Это всё на сегодня! А в финальной части обзора обсудим ещё 4 интересные оптимизации.

@RecSysChannel
Разбор подготовил Влад Додонов
873 просмотров · 11 реакций Открыть в Telegram · Открыть пост на сайте
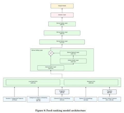
LiRank: как LinkedIn строит модели ранжирования, часть 1
Авторы рассказывают, как строили систему ранжирования: комбинировали известные архитектуры и оптимизировали их, чтобы сократить время обучения и улучшить метрики. Результат: +0,5% сессий пользователей в ленте, +1,76% квалифицированных заявок на работу, +4,3% CTR объявлений.

Предлагают:
— 2 версии MTL для предсказания engagement и CTR;
— Residual DCN с attention-схемой;
— изотонический калибровочный слой, который учится вместе с моделью;
…и другое. В двух словах расскажем здесь, а подробности ищите в статье.

Ранжирование
Point-wise подход используют для оценки вероятности лайков, комментариев и репостов в паре пост — юзер. С помощью TF-модели с MTL-архитектурой вероятности комбинируют, группируя задачи в тасках.

Предсказание CTR
В модели с 3 башнями по-разному группируют взаимодействия, ориентируясь на цели рекламодателей: кто-то считает прибыльными лайки и комментарии, а кто-то — только клики. В каждой из голов используются свои interaction-блоки (MLP, DCNv2), loss тоже отбирают в зависимости от задачи.

Residual DCN — расширение DCNv2
Матрицу весов заменяют 2 тонкими матрицами — это похоже на low-rank аппроксимацию — и уменьшают размерность входных фич. Число параметров сокращается почти без потери качества, а модель запускается на CPU. В неё добавляют attention-схему, где исходное low-rank отображение дублируется в виде 3 матриц: Query, Key и Value. Их перемножают и добавляют residual connection от Value, умноженной на исходный вектор. Параллельно используется стандартный low-rank DCN. Когда тюнят температуру, получается ещё лучше.

Калибровочный слой
Обучается с моделью, работает примерно как изотоническая регрессия. Однако здесь кусочно-линейную функцию вычисляют, разбивая на блоки вещественную прямую. Неотрицательные веса гарантируют с помощью Relu-функции, дополнительных весов и калибровочных фичей. Результат используют как последний слой.

И это не всё… Расскажем о других оптимизациях в продолжении 😃

@RecSysChannel
Разбор подготовил Влад Додонов
801 просмотров · 7 реакций Открыть в Telegram · Открыть пост на сайте
Добавляем таймстэмпы в модели Sequential Recommendation
Статья от Amazon о том, как передать время события в трансформер — в основном на примере BERT4Rec. Для этого есть сложившиеся подходы, и авторы предлагают 2 метода: близкий к «классике» и оригинальный.

Основная идея — мультиразмерный таймстэмп: время события делят на 5 представлений: год, месяц, неделя, день недели и час дня, прибавляя их комбинацию к эмбеддингам событий на входе трансформера. Получаются категории, отвечающие за периодичность. Значения нормализуют до ≤ 1. Кроме исторических событий берут таймстэмп текущего запроса (query time) — в BERT4Rec его просто добавляют к маске.

Projection-based подход
В таймстэмпе два вида полезной информации: время и его отличие от других событий в истории. Модель должна «видеть» временные паттерны, учитывая разницу между таймстэмпами. Чтобы достичь этого, вычисляют векторы, используя ядро — функцию от разности таймстэмпов. Оно хорошо подходит для трансформера, т. к. в attention эмбеддинги сравниваются через скалярное произведение, смоделированное ядром.

При этом мы не знаем оптимальное для модели ядро, и даже выбрав его, не сможем адекватно сэмплировать. Авторы решают проблему, приближая ядро методом случайных проекций, но с обучаемыми параметрами. В моделях с одноразмерными таймстэмпами подход схожий, только обучают не векторы, а коэффициенты.

Embedding-based подход
Компоненты мультиразмерного таймстэмпа рассматривают как категориальные фичи, ограниченные по количеству значений. Для каждой фичи ведут таблицу эмбеддингов — 24 эмбеддинга для часа дня, 7 для дней недели и т. д. Их конкатенируют и получают финальный эмбеддинг таймстэмпа.

По словам авторов, embedding-based метод работает лучше, когда данных много, т. к. модель может выучить нужную структуру эмбеддингов сама, без ограничения конкретным методом вроде ядра. Но в экспериментах много спорного: в 2 датасетах из 4 нет информации о часовых поясах; для больших и маленьких датасетов используют разные размерности эмбеддингов, а также странным образом делят данные на трейн, валидацию и тест — без полного таймсплита, отчего результаты могут быть некорректными.

Однако сама идея разбиения таймстэмпа интересная — хочется провести свой эксперимент 🤓

@RecSysChannel
Разбор подготовил Денис Бурштеин
921 просмотров · 5 реакций Открыть в Telegram · Открыть пост на сайте
Улучшаем раннюю стадию ранжирования рекламы
Сегодня — статья о ранжировании рекламы. Как и в других рекомендательных системах, в нём 3 стадии:

• Retrieval — отбор объявлений из баз, необязательно с помощью ML (~миллионы объявлений).
• Ранняя стадия ранжирования (~тысячи объявлений).
• Финальное ранжирование (~сотни объявлений).

Value считают на обоих этапах ранжирования, а итоговую оценку получают в финале. Учитывают:
• ставку рекламодателя;
• кликовые/конверсионные прогнозы;
• качество рекламы, оно же фидбек. Например, клик по крестику говорит, что объявление нерелевантно.

Проблемы ранней стадии ранжирования

Частый кейс — есть баннер, который получил бы высокую оценку, попал к пользователю и принёс конверсию, но первая модель его отсеяла. Виноваты ограничения по железу — лёгкая модель всегда хуже финальной. Отсюда же неконсистентность на уровне критериев оценки.

Selection bias возникает из-за несовпадения тренировочных и реальных данных. В обучение идут баннеры с показами, а на тесте модель впервые видит свежие. Из-за этого показанные ранее баннеры имеют несправедливое преимущество.

Решение

Фреймворк с мультитаргет-архитектурой. В нём есть shared-часть — она выдаёт эмбеддинги, которые идут в 3 головы:
• Первая предсказывает CTR.
• Во второй происходит дистилляция — главная фишка статьи. Модель с нижних стадий обучают на разметке моделей с финальной стадии ранжирования
• Третья — Consolidated Quality Score — учится на целевые действия кроме кликов: результаты опросов, долгие конверсии и др. Для каждого баннера считается их вероятность, а таргет берётся из финальной стадии.

Финальная модель обучается на сумму loss’ов — важно аккуратно подбирать веса, чтобы ничего не просело.

Мультитаргетная архитектура позволяет экномить ресурсы и не сильно терять в качестве. Проблему selection bias решают, добавляя в датасет негативы.

Оценивают симулятором — он считает вероятный топ в оффлайне. Так получают golden-сет, с которым сравнивают результаты прода.

@RecSysChannel
Разбор подготовила Маргарита Мишустина
599 просмотров · 5 реакций Открыть в Telegram · Открыть пост на сайте
Guided Diffusion для Sequential Recommendation, часть 2
В прошлый раз мы обсудили, как улучшить рекомендации на базе исторического контекста пользователя. Сегодня посмотрим, как авторы статьи обучали модель DreamRec и генерировали рекомендации.

Уйти от negative-сэмплинга
Негативы нужны, чтобы объекты не коллапсировали в одну точку. В DreamRec оптимизация вариационной нижней оценки сводится к минимизации KL-дивергенции. Происходящее сближение распределений не даёт объектам коллапсировать.

Оба распределения в дивергенции нормальны, поэтому ошибка сводится к средней квадратичной ошибке между шумами. В постановке предсказывается таргет сэмпл, а мат. ожидания оптимизируются по Монте-Карло. В итоге loss сводится к оптимизации среднеквадратичной ошибки. Авторы не говорят, как генерируют таргет сэмпл, скромно называя свою архитектуру MLP (рис. 2).

Обучение
Датасет перегоняется в эмбеддинги, мы агрегируем историю, трансформером в единый вектор и с вероятностью 1/10 подменяем его обучаемым эмбеддингом. Это повышает генеративные способности модели и позволяет ей отвечать даже пользователям без истории.

Сэмплируем момент времени, шум и в сгенерированный момент зашумляем таргет. В прямой марковской цепочке переходы известны, поэтому скипаем лишние шаги и записываем зашумлённый эмбеддинг. Затем MLP-модель предсказывает таргет в нулевой момент, мы считаем среднюю квадратичную ошибку, дифференцируем и обновляем параметры MLP.

Генерация
Таргетный эмбеддинг генерируется из стандартного нормального распределения. Агрегируем историю, добавляем шум и сэмплируем эмбеддинг в следующий, т. е. предыдущий момент времени. Для холодных пользователей кроме диффузии, обусловленной контекстом, используется диффузия с обученным на претрейне эмбеддингом. Усредняем, избавляемся от шума — и «оракул» готов! Если его не существует в реальности — рекомендуем ближайших соседей.

@RecSysChannel
Разбор подготовил Сергей Макеев
597 просмотров · 3 реакций Открыть в Telegram · Открыть пост на сайте
Улучшаем Sequential Recommendation с помощью Guided Diffusion, часть 1
Поговорим о моделях, генерирующих следующий айтем на основе предыдущих взаимодействий пользователя — это может быть трек в плейлисте, видео, товар и т. д. По словам авторов статьи, SR обычно работает в парадигме learning-to-classify — получает позитивы, выполняет сэмплинг негативов, дополняет ими выборку и обучается. При этом неизвестно, видел ли юзер полученные айтемы и считает ли их нерелевантными. Альтернатива — использовать диффузию и перейти к learning-to-generate.

Пользователь примерно понимает, что хочет найти. Этот гипотетический айтем авторы называют oracle. Не факт, что он существует — тогда человек выберет что-то близкое из предложенных вариантов. Но именно «оракула» должна сгенерировать Guided Diffusion-модель.

Как это сделать
В прямом процессе на обучение берётся известный таргет и постепенно зашумляется. Незначительный гауссовский шум добавляется на каждом шаге (их тысячи), в итоге приходя к стандартному нормальному шуму. В обратном процессе мы избавляемся от шума, обуславливаясь на исторический контекст пользователя, закодированный трансформером в обобщающий вектор. Это позволяет выйти за рамки конкретных айтемов и сэмплировать абстрактное предложение.

Авторы описывают три подхода к диффузии:
— DDPM — оптимизация нижней вариационной оценки логарифмов правдоподобия наблюдаемых таргетов, которая сводится к оптимизации дивергенции Кульбака — Лейблера. Основной метод, использующийся в статье.
— Непосредственное рассмотрение двух марковских цепочек — если расписать score-функцию, этот подход эквивалентен певрому.
— Проведение аналогии между СДУ и диффузионной моделью актуально для генеративных моделей, т. к. позволяет получить логарифм нулевого распределения на таргетах и замерять им качество на этапе инфиренса.

Эффективность подхода проверяли экспериментами и сравнениями с другими моделями. Код и данные лежат тут. Во второй части мы подробнее расскажем о генерации и обучении.

@RecSysChannel
Разбор подготовил Сергей Макеев
527 просмотров · 4 реакций Открыть в Telegram · Открыть пост на сайте
Трансформеры в рекомендательных системах
Высокая гетерогенность фичей мешает использовать трансформеры в рекомендательных системах. Ресёрчеры из Google поделились статьёй, где предложили решение: модифицированный attention-слой позволил уловить связи, важные для предсказания итогового таргета. В тестах подход показал рост ключевых метрик (клики, покупки) — например, +0,4% по сравнению с DCN.

Подготовка фичей
На вход модели подаются cat- и dense-фичи. Cat-фичи обрабатываются стандартно (для них строятся обучаемые эмбеддинги), а с dense-фичами поступают чуть сложнее: их нормализуют, конкатенируют, применяют линейное преобразование, а потом сплитуют по D — внутренней размерности трансформера. Так фичей становится меньше.

Heterogeneous Attention Layer
Здесь матрицы query, key и value (QKV) считают отдельно для каждой фичи. Чтобы вычислить итоговый вектор для токена, вектора со всех голов, отвечающих фичам, конкатенируются и умножаются на матрицы.

Затем данные идут на Feed Forward-слой (FFN) с активацией GELU. Полученный вектор и будет выходом attention-слоя. Количество операций по сравнению с обычным трансформером не растёт, увеличивается лишь число параметров.

Hiformer
Чтобы уловить сложные взаимодействия, систему снова модифицируют — создают одну большую матрицу фичей. Затем конкатенируют все фичи каждой головы, умножают их на матрицу и получают модифицированные вектора. Благодаря этому получается выявить новые закономерности и связи, в т. ч. между composite-фичами и task-эмбеддингами.

Оптимизация
С большой матрицей трансформер становится тяжёлым с точки зрения latency — его нужно оптимизировать. Авторы используют низкоранговое разложение и прунинг последнего слоя. В первом случаем мы уменьшаем сложность за счёт разложения большой матрицы на две матрицы меньшего ранга.

Прунинг выполняется на последнем слое, где можно обучать таргет по task-эмбеддингам. Обычно итоговых задач намного меньше, чем фичей, что снижает сложность матричных умножений.

@RecSysChannel
Разбор подготовила Маргарита Мишустина
507 просмотров · 2 реакций Открыть в Telegram · Открыть пост на сайте
EBR в рекомендательных системах: перспективы мультизадачности
Статья о любопытном подходе к EBR (Embedding-based retrieval) для учёта нескольких интересов пользователя. Авторы не просто растят diversity и fairness, но и утверждают, что увеличивают общее качество. В статье это показано на примере SASRec, но в теории подход сработает для любых трансформеров над историей пользователя.

Суть — в кластеризации исходного множества айтемов на подмножества, в которые на этапе retrieval ходят отдельными kNN. При этом в каждом кластере обучают отдельный таск и рассматривают задачу в целом как multi-tasking learning (MTL).

Это решает проблему классического обучения на всем множестве айтемов с семплированием негативов, где одновременно происходит дискриминация простых и сложных негативов, что отрицательно влияет на качество, поскольку модель имеет дело с конфликтующими задачами.

В экспериментах авторы проводили кластеризацию через K-means на Word2Vec, но также можно использовать уже имеющееся in-house разбиение документов на категории.

Три подхода к MTL
В статье описано три варианта реализации multi-tasking learning. Первый подход — наивный, где на вход добавляется ещё один обучаемый вектор. Работает это не очень хорошо — у модели не получается выучить взаимодействия между фичами.

Вторая реализация оказалась удачной — покомпонентное умножение обучаемого вектора на каждый из эмбеддингов истории пользователя. Это немного похоже на attention, хотя есть и различия — умножение, вероятно, даёт более общую модель.

Третий подход — MoE (Mixture of Experts), где используется несколько специализированных сетей — экспертов — для решения одной задачи. Он работает лучше, чем наивный multi-tasking, но хуже, чем покомпонентное умножение, и получается дороже по времени обучения.

По нашему мнению, подход с разбиением на кластеры будет полезен не только в сценариях с рекомендациями на всём множестве айтемов, но и для конкретных срезов — то есть рекомендаций или поиска внутри категорий.

@RecSysChannel

Разбор подготовил Артём Мышкин
459 просмотров · 4 реакций Открыть в Telegram · Открыть пост на сайте
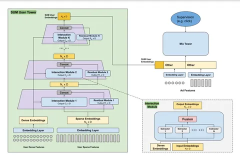
Персонализация рекламы в Meta*
Meta — корпорация с огромным трафиком и сотнями сервисов. Учить user-эмбеддинги под каждую задачу непрактично. Для решения проблемы создан фреймворк SUM (Scaling User Modeling), а для адаптации к изменениям user-фич и поддержки актуальности эмбеддингов — асинхронная онлайн-платформа SUM (SOAP). Они работают в проде и, по словам авторов статьи, дают хороший прирост конверсий и экономят 15,3% затрат на инфраструктуру.

Две башни
В модели 2 главные сущности: башни user и mix. В user-башне собирают фичи — в сумме 1600. Они делятся на dense и sparse — во вторую категорию попадают, например, UserID и PageID. В interaction-модулях применяют DCN-модель и MLP-миксер.

На mix подают результаты в виде двух эмбеддингов размерностью в 96. Они джойнятся с фичами баннера. Обучают mix с помощью multi-task cross-entropy loss. Сюда осознанно не передают user-фичи, «мотивируя» user-башню узнавать о пользователе как можно больше.

SOAP
SOAP получает запрос, по которому из Feature Store достаются и усредняются 2 предыдущих user-эмбеддинга. Их отправляют в downstream-модель — она показывает рекламу. В то же время асинхронно вычисляют и записывают текущие эмбеддинги. Благодаря этому модель получает данные за 30 мс.

Возможная проблема — Embedding Distribution Shift. Появляются новые ID, с которыми юзеры не взаимодействовали, а существующие — устаревают. Поэтому при выкатке новой версии эмбеддингов их логируют. Мы спрашивали авторов, нет ли у них Feature Store с тайм-машиной для расчёта эмбеддингов. Ответ — нет.

Дообучение
Команда попробовала 4 разных подхода к дообучению модели:
— Frozen User Model — дообучение раз в месяц;
— Offline Batch — обновление раз в день;
— Online Real-Time Serving — обновление текущих эмбеддингов;
— Async Online Serving — тот самый SOAP.

В статье есть результаты экспериментов со всеми подходами. Обсудим в комментариях?

Разбор подготовил Константин Ширшов

@RecSysChannel
___
Meta признана экстремистской организацией, а Facebook и Instagram запрещены на территории РФ
467 просмотров · 7 реакций Открыть в Telegram · Открыть пост на сайте
Привет! Это канал, посвященный рекомендательным системам. Здесь мы, RecSys-специалисты из Яндекса, будем делиться опытом, рассказывать об интересных случаях из практики, искать ответы на острые вопросы и комментировать свежие статьи. Подписывайтесь, если вам близка тема RecSys и вы не прочь обсудить её в уютной компании единомышленников.
436 просмотров · 0 реакций Открыть в Telegram · Открыть пост на сайте